简介
实体书《天星风水堪舆内部绝密讲义》天星堪舆名家[红包]张九仪一脉传承《天星风水堪舆内部绝密讲义》目前最全面的,里面选择公墓吉凶(选择那个坐向,几排几号)富贵贫贱都能看出来,这个秘法就值钱!
天星风水大纲目录:
天星风水概述
第一章:天星风水之龙法
第1节:天星二十四山直断如神核心秘笈(高级精华)
第2节:天星二十四山
第3节:天星二十四龙配向
第4节:后天安龙先天向原训
第5节:学习风水的基本理论知识
第6节:天星二十八宿职能
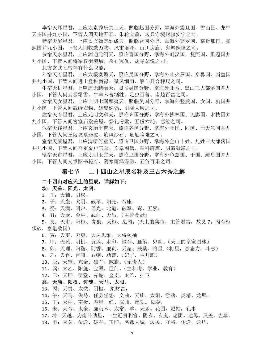
第7节:二十四山之星辰名称及三吉六秀之解
第8节:天星风水洛书先后天合局
第9节:天星风水名句汇总(附呼龙口诀和案例)
第10节:天星龙理气兼向断房份妙诀
第二章:天星风水之穴法篇
第1节:风水选穴藏风聚气论
第2节:天星二十四穴向。
第3节:二十四山穴土吉凶断法
第4节:论二十四山之穴
第5节:天星七十二葬法
第6节:天星风水的改造和补救
第7节:天子地的特征
第三章:天星风水之砂法
第1节:风水中各种砂论述朝案点穴秘要之富贵格局
第2节:风水之砂尖圆方秀论
第3节:天星风水砂的基础概述(附拔砂经和论砂歌)
第4节:天星之砂白话解密
第5节:天星二十四山砂法独断(附砂深层分类详解)
第6节:人盘中针消砂贵人禄马三吉六秀消砂二十八宿消砂(经典秘
诀详解)
第四章:天星风水之水法篇
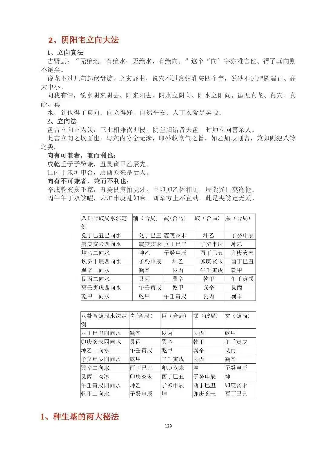
第1节:二十四山辅星水法断语
第2节:九星水法吉凶论
第3节:天星水法合局与破局直断
第4节:水法房分称法
第五章风水速效五大绝招(入门弟子传授)









发表评论